请及时联系广州腾虎网络科技有限公司续费,开通网站!若已续费,请点击
返回首页
联系电话:020-85201720
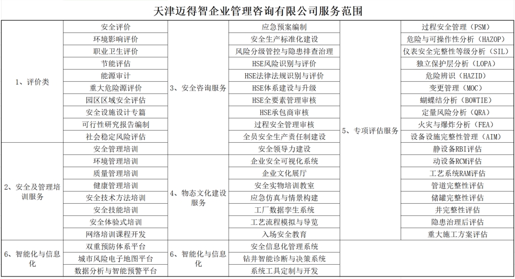
业务范围-天津迈得智企业管理咨询有限公司
15822131851 轩经理
18722150300 张经理
首页
关于我们
业务范围
培训课程
项目案例
新闻动态
资料下载
人才招聘
联系我们
对外合作
公司简介
|
组织架构
|
团队专家
|
资质证书
|
安全咨询评价与培训
|
设备设施完整性管理服务
|
工艺过程安全管理服务
|
工业数字与智能化
|
产品研发与新技术推广
|
工程技术服务
|
安全咨询与评价服务
|
设备设施完整性管理服务
|
工艺过程安全管理服务
|
工业数字与智能化
|
培训与认证服务
|
系统开发及信息工程服务
|
项目公示
|
行业动态
|
业务范围
| 安全咨询评价与培训
| 设备设施完整性管理服务
| 工艺过程安全管理服务
| 工业数字与智能化
| 产品研发与新技术推广
| 工程技术服务
相关链接
| 业务范围
| 项目案例
| 资料下载
当前位置:
首页
>
业务范围
| 业务范围